| Pradžia :: Mikrotik CRS (Cloud Router Switch) | 
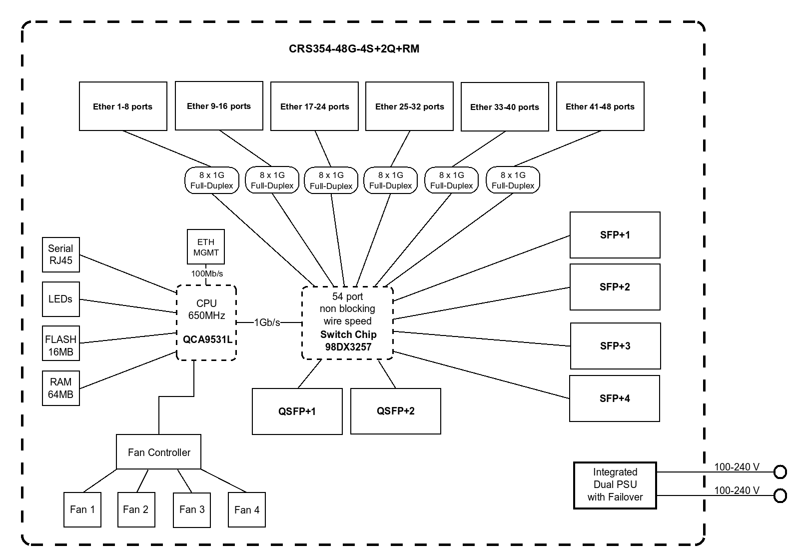
| (CRS354-48G-4S+2Q+RM) Cloud Router Switch 354-48G-4S+2Q+RM with RouterOS L5 licenseCANNOT DELIVER WITH PACKED CABINET, CHOICE SERVICE TO BE CHOOSED1U switch that has 48x 1GbE ports, 4x SFP+ 10GbE ports and 2x QSFP+ 40GbE ports. MikroTik SFP module compatibility table If you are looking for a single switch that will put your network setup ahead of the curve without costing a fortune, look no further. The new CRS354-48G-4S+2Q+RM is an effective and adaptable rackmount solution for managing networks in demanding and busy environments. With this product we aim to set a new price-performance bar – get more features while spending way less! This powerful switch has 48 x 1G RJ45 ports and 4 x 10G SFP+ ports. There are also 2 x 40G QSFP+ ports for extremely fast fiber connections or linking with other 40 Gbps devices. The total non-blocking throughput is 168 Gbps, switching capacity is 336 Gbps and the forwarding rate reaches 235 Mpps. | Kaina: 
€ 493.35 
+ PVM Sandėlis 1 Gamintojo E2 sandėlyje 24 Skambinkite +371 67724000 | 
Prekė 
				ServerSaleMikrotik CCR (Cloud Core Router)Mikrotik CRS (Cloud Router Switch)Mikrotik CSS (Cloud Smart Switch)MaršrutizatoriaiMaršrutizatoriai (wifi)WIRELESS SYSTEMS 60GhzIntegruota antenasMikrotik LTE 4G 5G devicesMikrotik IOT productsPriedaiPower suppliesMikrotik SFP moduliaiRouterOS licencijosTAKEX security systemsOptic PatchcordsEthernet patch cablesAdapteriaimANT antennasJungikliai (switch)Maršrutizatoriai OEMMikrotik Techninis palaikymas			


 Quick Guide.pdf
 Quick Guide.pdf
